近日,“建行杯”江西省大学生创新大赛(2024)暨全国大赛选拔赛获奖名单全部揭晓。我校师生在本项大赛中取得较大的历史性突破,首次突破省赛金奖,获奖层次和数量均有较大程度的提升,获省赛金奖2项、银奖1项和铜奖5项的团体佳绩,其中2个金奖项目推荐进入全国总决赛。


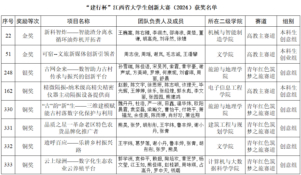
7月27日-31日,“建行杯”江西省大学生创新大赛(2024)暨全国大赛选拔赛在江西理工大学举行,学校有3支参加现场决赛,副校长李松志到赛场为参赛师生加油鼓劲。经过省赛网评、复活赛和决赛的激烈角逐,我校机械与智能制造学院《新科智炸——智能渣分离水循环油炸机开拓者》和文学院《可宿--文旅新媒体创新引领者》2个项目获省赛金奖;旅游与地理学院《古网金来——数智助力古村传承与振兴的创新平台》获省赛银奖;电子信息工程学院《精微隔振-纳米级高精尖精密仪器主动隔振设备提供商》、旅游与地理学院《“古”韵“新”生——三维建模赋能古村落数字化保护与利用》、建筑工程与规划学院《品质之星一革命老区特色农货品牌化推广者》、文学院《遗呼百应——乐耕乡村振兴路》和计算机与大数据科学学院《云上绿洲——数字化生态农业云养殖平台》5个项目获省赛铜奖。根据省赛组委会分配指标和省赛成绩排序等情况,机械与智能制造学院《新科智炸——智能渣分离水循环油炸机开拓者》和文学院《可宿--文旅新媒体创新引领者》2个省赛金奖项目经省赛组委会推荐参加中国国际大学生创新大赛(2024)全国总决赛。

副校长李松志到决赛现场看望参赛师生

副校长李松志与金奖项目《新科智炸》团队成员合影

副校长李松志与金奖项目《庐山可宿》团队成员合影

副校长李松志与银奖项目《古网金来》团队成员合影
为了做好大赛组织和项目培育工作,学校通过大赛启动仪式、项目培训会、校赛100强赛、校赛复赛强赛、校赛决赛和省赛动员会等多种活动形式发动和组织师生参赛,营造浓厚的创新创业氛围。本届大赛中,我校师生参赛热情持续高涨,参赛项目和参赛人数均位居全省前列。经统计,我校线上成功申报有效参赛项目11205项,累计参赛学生14790人,累计参赛学生人数40896人次,有效项目报名总数在全省本科高校中排名第一,为学校争得了荣誉和名额。
据悉,本届大赛由江西省教育厅、江西省发展和改革委员会等9个部门联合主办,吸引了全省114所学校参加,共计53.2万名学生、38.9万个项目参赛,创历年新高。
创新创业学院供稿
责编:李金玲 李熙 审核:宋士华 汪浩