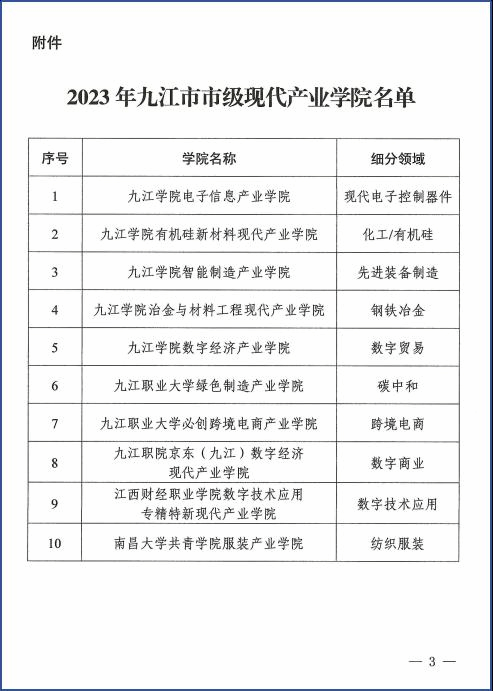
12月25日,从九江市工信局和教育局联合印发《关于公布2023年九江市现代产业学院名单的通知》获悉,我校5个现代产业学院成功入围2023年九江市现代产业学院名单。根据相关政策,每个市级现代产业学院支持建设经费100万元;如该产业学院在上级主管部门获项目立项,九江市再按立项经费的40%进行支持。


我校作为全省应用型本科高校联盟牵头单位,2021年以来学校主动对接区域发展战略,聚焦江西省制造业重点产业链现代化建设“1269”行动计划和九江市制造业“9610”工程发展需求,深化产教融合,加强政校企合作,依托学校优势学科和专业(群)积极组建现代产业学院,与湖口县、永修县、瑞昌市、濂溪区、柴桑区、九江经济技术开发区6个县市区及30家企业,共建10个校级现代产业学院。2023年,学校出台了《九江学院现代产业学院建设实施方案》和《九江学院现代产业学院产业技术人才班建设方案》,进一步加大校企合作、产教融合力度,加快现代产业学院建设,提升应用型人才培养质量。


经过两年的实践与探索,学校现代产业学院建设初见成效。有机硅新材料产业学院、电子信息产业学院、智能制造产业学院、冶金与材料工程产业学院、数字经济产业学院5个现代产业学院入围首批九江市市级现代产业学院;有机硅新材料产业学院和电子信息产业学院分别开展“天赐班”“力源班”等产业技术人才班试点工作,为重点产业链龙头和骨干企业培养了一批产业急需人才,“天赐班”首期学生100%入企就业;校企联合出版《材料化学实验》教材及开发《化工设计》课程,共建九江天赐特种功能材料联合实验;有机硅新材料产业学院与企业签约项目20项,经费700多万元,智能制造产业学院选派博士教师到九江市精密测试技术研究所从事博士后研究工作,为研究所争得各类科技经费1300多万元;有机硅新材料产业学院、智能制造产业学院和冶金与材料工程产业学院协同企业进行联合技术攻关,揭榜九江市首届科技重大技术需求“揭榜挂帅”项目7项,经费达740万元,我校“揭榜挂帅”项目数和经费均位居第一。

陈显章/文 图
责编:李金玲 钟颖琪 审核:汪浩 宋士华