电子信息工程学院以落实立德树人为根本任务,深化教育教学改革,突出教学工作中心地位,不断加强内涵建设,以应用型转型发展为契机,强化产教融合,以学科竞赛为抓手,推动应用型人才的培养,以赛促教,以赛促学,赛教结合,在提升学生解决实际问题能力、创新思维能力和实践动手能力,提高应用型人才培养质量等方面取得了显著成效。
精心组织 重点培养 创新创业大赛取得好成绩
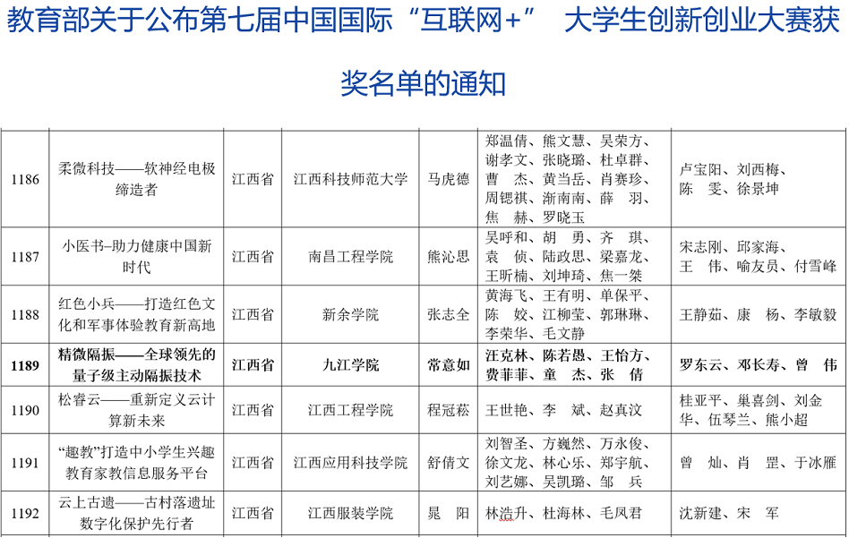
在第七届中国国际“互联网+”大学生创新创业大赛中,该学院高度重视,学院负责人亲自挂帅,多次召开党政联席会,专题研究布置竞赛工作,广泛动员学生参赛,鼓励教师充分挖掘参赛项目,精心组织,重点培育进入学校前100强的项目。在学校领导亲切关怀和相关职能部门的大力支持下,电子信息工程学院参赛项目“精微隔振-全球领先的量子级主动隔振技术”取得了国赛铜奖的好成绩。

副校长陈春生亲临现场指导工作
互联网+大学生创新创业获国赛铜奖项目
以赛促教 以赛促学 推进学生竞赛团队建设
该学院在教学过程中,积极将获奖学科竞赛项目融入到课堂教学案例、课程设计、毕业设计等教学环节,同时在竞赛培育阶段,利用获奖项目,分模块对学生进行培训。学院利用电子协会平台,在课外通过由浅入深的竞赛项目训练,采用老带新和教师辅导的方式,训练学生的实践能力和创新能力。学院为学生提供仪器设备、电子元器件,实验室开放管理机制为学生平时活动提供便利,形成了高年级学生指导低年级学生参与竞赛的机制,实现了技术积累、经验共享,递队形成。学院在2021年全国大学生电子设计大赛中获国家二等奖3项,江西省一等奖3项、二等奖2项,团体总分在全省高校中排名第二,仅次于承办院校江西科技师范大学。



学生获国家级二等奖证书



学生获省级一等奖证书

学科竞赛团队开展活动

学生参加省级电子设计大赛

学院电子协会开展义务维修服务
突出实践能力培养 推进课程教学改革
电子信息工程学院针对实践类课程,如《单片机原理》《嵌入式系统新技术与应用》《数字信号处理》等5门课程积极推行一体化教学改革,采用“学中做、做中学”的教学模式,为每个学生配备教学实验板块,方便学生课内外学习和钻研,有效地提升了学生的学习兴趣。同时学院注重过程考核,采用项目驱动评价考核方式,每个项目要经历项目验收、汇报答辨、设计报告等教学环节,为学生实践能力的培养奠定了坚实的基础。

一体化教学改革课堂教学
深化产教融合 推进服务地方经济与社会发展
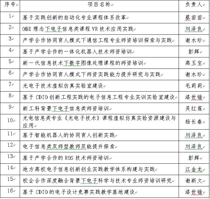
学院积极响应和认真贯彻国家和地方的科技政策,紧紧围绕地方经济社会发展的现实需求,开展扎实有效的服务社会活动。教育部产学合作协同育人项目是深化产教融合、增强人才自主培养能力的重要载体,构建了产教融合、校企合作的良好生态,促进教育链、人才链与产业链、创新链有机衔接,以产业和技术发展的最新需求推动学院的人才培养模式改革。学院积极推动教师与企业进行深度合作,保证项目完成质量,并将研究成果反哺到教育教学工作中,助力提升学科专业建设和人才培养质量,累计获得立项28项。在2021年,全校教育部产学合作协同育人项目立项56项,其中学院有16项,占全校总数的28.6%。

2021年学院立项教育部产学合作协同育人项目一览表
据了解,电子信息工程学院将贯彻落实学校和学院“十四五”发展规划,聚焦学生“双创”能力提升,聚焦一流专业和一流课程建设,深化产教融合,整合教学资源,以成果导向、项目支撑、团队建设和文化养成为主线,更好地为推进学院和学校各项工作做出积极贡献。
通讯员:胡日新 审稿人:邓长寿
责编:李金玲 罗晰